
〖A〗、当日解除医学观察8例(境外输入7例)。尚在医学观察无症状感染者114例(境外输入77例) 。港澳台地区确诊病例情况:累计收到港澳台地区通报确诊病例1780例。其中 ,香港特别行政区1285例(出院1157例,死亡7例),澳门特别行政区46例(出院45例) ,台湾地区449例(出院438例,死亡7例)。

〖B〗 、疫情数据支持高峰已过在2020年3月12日的国务院联防联控机制新闻发布会上,国家卫生健康委新闻发言人米锋公布了关键数据:武汉新增确诊病例降至8例(个位数);湖北除武汉外所有地市已连续1周无新增确诊病例;湖北以外省份新增确诊病例7例 ,其中6例为境外输入病例 。

〖C〗、月6日0—24时,全国新增确诊病例6例,其中境外输入5例 ,本土1例(海南);无新增死亡病例,新增疑似病例2例(均为境外输入,在上海)。具体数据及分析如下:新增确诊病例分布 境外输入:共5例,分布于陕西(2例)、天津(1例) 、福建(1例)、广东(1例)。本土病例:1例 ,位于海南 。
〖D〗、疫情数据:31个省市和新疆生产建设兵团报告新增确诊病例8例,均为境外输入病例(上海4例,广东2例 ,辽宁1例,四川1例);无新增死亡病例;无新增疑似病例。法治反腐:新一批中央生态环保督察进驻完毕,首次覆盖国务院有关部门。“红通人员”彭旭峰之弟彭耀峰因涉案18亿余元一审被判无期 。
〖E〗 、月8日0—24时 ,国家卫健委公布新增本土确诊病例53例,新增本土无症状感染者111例。具体数据及情况如下:本土确诊病例分布 内蒙古:37例 辽宁:11例 上海:4例 北京:1例 其中,有10例由无症状感染者转为确诊病例(辽宁9例 ,北京1例)。
〖F〗、月3日0—24时,全国新增确诊病例90例,其中本土病例75例 ,境外输入病例15例。具体分布如下:本土确诊病例分布:内蒙古:61例(均在呼伦贝尔市),含3例由无症状感染者转为确诊病例 。黑龙江:5例(均在哈尔滨市)。河北:4例(均在石家庄市)。云南:4例(均在德宏傣族景颇族自治州) 。
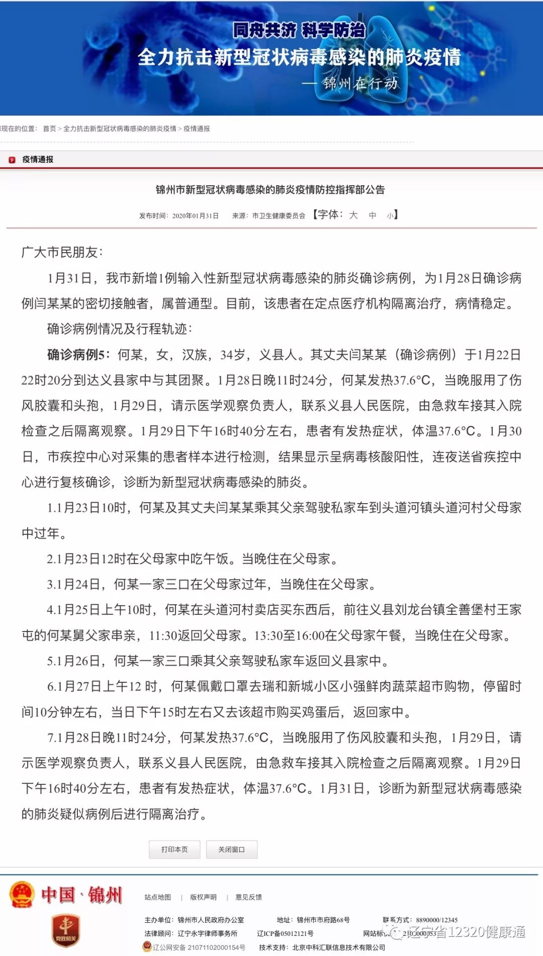
月15日新增的两例本土确诊病例,均为辽宁省营口市金色童年摄影基地的员工,且均为安徽病例李某某及吕某某的密切接触者。病例一 ,李某欣,30岁女性,家住在辽宁省营口市鲅鱼圈的金地家苑6号楼 ,近期没有去过高风险地区及没有出境史,为金色童年摄影基地员工。
行程轨迹:12月21日早8时到谱康医院学习;11时30分回到明廉社区卫生服务中心;11时50分到塔湾街地铁站乘坐地铁10号线在辽宁中医药大学站换乘地铁2号线,在青年大街站下车;13时到市妇幼保健院学习;16时在青年大街地铁站乘坐地铁2号线在辽宁中医药大学站换乘地铁10号线到达塔湾街站 。
月4日0-24时 ,丹东市新增2例本土新冠肺炎确诊病例。具体行程轨迹公布如下:病例38杨某某,男,现住址丹东市振兴区汤池镇接梨树村。4月27日到5月1日 ,全天在家未外出 。5月2日,上午未外出;14:00由120负压救护车闭环转运至定点隔离酒店。5月3日,由120负压救护车闭环转运至定点医疗机构。
辽宁一确诊病例曾去影楼取照片 ,是该病例在5月5日上午10时自驾车至金色童年摄影基地(影楼)取照片,停留了30分钟,之后被确诊为新冠肺炎普通型病例 。具体情况如下:病例基本信息:新增确诊病例孔某某,男 ,31岁,职业为个体户,现住址为怡海富都。
本土病例分布本土新增确诊病例38例 ,其中北京占36例,辽宁占2例。北京病例集中可能与局部聚集性疫情相关,辽宁病例或与输入性风险或区域传播链有关。境外输入病例详情境外输入病例19例 ,主要来源地为广东(17例)、上海(1例) 、重庆(1例),反映世界疫情输入压力持续存在,需加强口岸防控措施 。
辽宁疫情两例在辽阳市。通过查询相关公开信息显示截止于2022年11月27日辽宁疫情防控部发布2022年11月21日 ,辽宁辽阳市新增2例本土新冠肺炎无症状感染者,为宏伟区报告,均在集中隔离点中发现 ,已闭环转运至市定点医院。
辽宁省14个市有疫情 。根据相关资料查询截止2022年11月26日辽宁省14个市有疫情分别为:铁岭、沈阳、盘锦、抚顺 、大连、锦州、辽阳 、丹东、葫芦岛、阜新 、朝阳、鞍山、营口 、本溪。
四个城市。据查询辽宁省防疫办了解到截止2022年12月8日辽宁省四个城市有疫情,分别是沈阳市30例,大连市2例,阜新市1例 ,盘锦市1例为新增本土确诊病例 。
中高风险地区范围:辽宁省中高风险区涉及丹东市、营口市(具体风险所在街道(社区)可点击相关链接查看)。核酸检测要求:从4月28日起,杭州在上城区、拱墅区 、西湖区、滨江区、萧山区、余杭区 、临平区、钱塘区及西湖风景名胜区开展常态化核酸检测工作,其他区县(市)同步参照实施。
〖A〗、月13日0—24时 ,国家卫健委公布全国新增确诊病例57例,其中本土病例38例(北京36例,辽宁2例) ,境外输入病例19例 。具体数据及分析如下:新增确诊病例总体情况全国31个省(自治区 、直辖市)和新疆生产建设兵团报告新增确诊病例57例,包含境外输入和本土病例,无新增死亡病例 ,新增疑似病例1例(境外输入,上海)。
〖B〗、月13日0—24时,31个省(自治区、直辖市)和新疆生产建设兵团报告新增本土确诊病例253例 ,新增本土无症状感染者1726例,新增死亡病例1例(为本土病例,在上海)。
〖C〗 、月13日,新增本土病例38例 ,包括北京市36例,辽宁省2例(北京确诊病例接触感染),累计确诊本土病例45例 。 近来应对措施。对所有密切接触人员核酸检测和隔离观察;三级响应 ,二级管控,丰台区启动战时机制;关停新发地等相关市场,并进行环境消杀;暂停小学一到三年级复课等。
〖D〗、月4日0—24时 ,国家卫健委通报新增本土确诊病例1173例,新增本土无症状感染者15239例。具体分布如下:本土确诊病例分布吉林792例,其中长春市604例、吉林市175例 、白城市10例、白山市2例、四平市1例 。
〖E〗 、月13日0-24时 ,全国新增确诊病例89例,其中境外输入86例,本土3例(广东3例);新增无症状感染者54例 ,其中境外输入5例。 具体数据及分析如下:新增确诊病例 总数:89例,较前一日数据(需结合历史数据对比,此处未提供前日数据暂无法量化变化)略有波动。
〖F〗、本土病例(189例)地区分布:内蒙古80例,四川45例 ,广东19例,湖南8例,云南6例 ,西藏6例,福建4例,宁夏4例 ,山西3例,贵州3例,北京2例 ,江苏2例,重庆2例,天津1例 ,辽宁1例,上海1例,山东1例,陕西1例 。无症状转确诊:含13例(四川7例 ,内蒙古3例,山西2例,云南1例)。
〖A〗、月23日0—24时 ,全国新增本土确诊病例18例,新增本土无症状感染者26例。具体数据及情况如下:新增本土确诊病例18例地区分布:内蒙古14例,上海2例 ,北京1例,广东1例 。无症状感染者转确诊:含13例由无症状感染者转为确诊病例(均在内蒙古)。其他情况:无新增死亡病例;新增疑似病例1例,为境外输入病例(在上海)。
〖B〗、月23日 ,31个省(自治区 、直辖市)和新疆生产建设兵团报告新增本土确诊病例1566例,新增本土无症状感染者20230例,甘肃实现“双零新增” 。本土确诊病例情况4月23日0—24时 ,31个省(自治区、直辖市)和新疆生产建设兵团报告新增确诊病例1580例。其中境外输入病例14例,本土病例1566例。
〖C〗、月23日0—24时,国家卫健委报告新增确诊病例54例,其中本土病例30例 ,境外输入病例24例 。 具体信息如下:本土病例分布 黑龙江省15例,均在哈尔滨市。福建省15例,其中厦门市11例 、莆田市4例。
〖D〗、国家卫健委疾控局一级巡视员贺青华指出 ,近来我国本土疫情总体保持平稳,呈现局部零星点状散发的特征,部分地区发生的本土聚集性疫情有的已经扑灭 ,有的正在有序处置过程中。具体情况如下:河南、广东:疫情陆续进入收尾阶段,基本上在一个潜伏期左右有效控制住社区感染的风险 。
发表评论
暂时没有评论,来抢沙发吧~